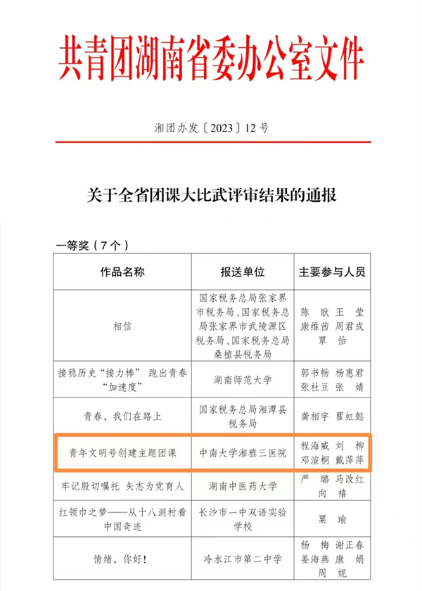
2023年以来,为提高广大团干部的理论水平和业务能力,共青团湖南省委在全省开展了团课大比武竞赛活动,经各市州团委、省直团工委、省属企业团工委、省非公经济组织团工委、团省委学校部初审、选拔、推荐,共有12个专题的90个参赛课件进入复审环节。近日,经多方专家评审研究,大赛评选出一等奖7个,二等奖14个,三等奖21个、优胜奖46个。由湘雅三医院团委书记程海威主讲,刘柳、邓渲桐、戴萍萍等参与的团课作品《青年文明号创建》荣获全省一等奖,是本次团课大比武湖南省医疗机构及中南大学唯一的一等奖。
《青年文明号创建》主题团课由“青年文明号是什么?”“青年文明号应知应会”“青年文明号创建步骤”和“青年文明号特色打造“四个板块构成,分别介绍了青年文明号的基本概念、历史由来、时代发展,青年文明号的条件标准、标识体系和创建意义,青年文明号的创建主要步骤及实务经验,青年文明号的品牌创建与特色打造等,并以中南大学湘雅三医院放射科、移植科全国青年文明号及肿瘤科、健康管理中心湖南省青年文明号为例进行分享,充分展现了我院共青团工作实务经验和青年文明号创建风采。
团省委号召:全省各级团组织要以本次团课大比武为契机,瞄定“三高四新”美好蓝图,创新形式开展学习活动,充分发挥团干部模范带头作用,激励全省广大团员青年踔厉奋发、勇毅前进,在实学实干中长志气、强骨气、厚底气,为全面建设社会主义现代化新湖南贡献青春力量。
[上一篇] 何庆南在医院胃肠外科党支部讲授专题党课...
[下一篇] 湘雅三医院挂牌国家注册营养师实践教学基地...
人民网 | 新华网 | 中华人民共和国国家卫生健康委员会 | 中华人民共和国教育部 | 湖南省政府 | 红网 | 湖南省卫生健康委员会 | 湖南省教育厅 | 中南大学 | 湘雅医学院 | 湘雅医院 | 湘雅二医院 | 协和医院 | 华西医院 | 西京医院 | 瑞金医院 | 复旦中山医院 | 武汉同济医院 | 中山医院
医院地址:湖南省长沙市河西岳麓区桐梓坡路138号 中南大学湘雅三医院 版权所有
湘教QS3-200505-000574 备案序号:湘ICP备05001139号 今日访问人数:71760 总访问人数:559474128