党委信箱 | 院长信箱 | English | 投稿专线

学术交流

当前位置:首页 > 学术交流

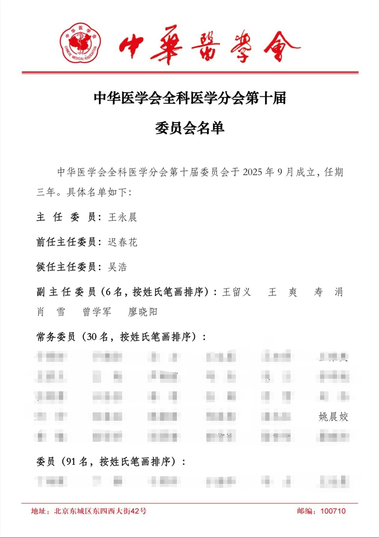
全科医学科姚晨姣教授当选中华医学会全科医学分会第十届常务委员

党总支:第一党总支 科室:全科医学科 作者:易宣孜 时间:2025-09-30 点击数:
打印 打印 字号:T| T

9月27日,在北京召开的中华医学会全科医学分会第十届换届选举会议上,中南大学湘雅三医院全科医学科主任姚晨姣当选为中华医学会全科医学分会第十届常务委员,成为湖南省唯一入选,也是首位获此殊荣的专家。这一重要任职不仅彰显了全国同行对湖南省全科医学事业的高度认可,也标志着湘雅三医院在全科医学学科建设与学术影响力方面迈上了新的台阶。



作为湖南省高层次卫生人才中全科医学领域的唯一学科带头人,同时担任湖南省全科医师分会会长、全科医学家庭健康智慧管理湖南省工程研究中心主任以及湖南省全科医学服务中心主任,姚晨姣携团队长期致力于全科医学学科的发展与体系建设,积极推动湖南省全科医疗服务的标准化与优质化,全面推进住院医师规范化培训,着力打造高标准、可持续的全科医学人才培养模式。同时牵头开展全省多中心科研合作与人才梯队建设,为提升基层服务能力、保障人民健康水平作出了卓越贡献。

此次当选中华医学会全科医学分会常务委员,是姚晨姣继担任中国医师协会全科医师分会常务委员之后又一次重要的国家级学术任职,对于提升中南大学湘雅三医院全科医学的学科辐射力和全国影响力具有重要意义。她表示,未来将继续聚焦全科医学人才队伍建设,深化学术交流与合作,持续推动我省全科医学高质量发展,为实现“健康湖南”“健康中国”的战略目标贡献新湘雅力量。

作为湖南省全科医学科的首批省级临床重点专科,中南大学湘雅三医院全科医学科始终在全省全科医学建设中发挥着引领作用。近年来,科室在复旦版中国医院排行榜中全国排名由第24位跃升至第19位。依托“湖南省全科医学服务中心”“全科医学家庭健康智慧管理湖南省工程研究中心”“海峡两岸全科医学培训基地”和“中国基层医疗科研协作网科研协作中心单位”等多个高水平平台,科室率先探索“基层全科+三甲全科+专科+护理”的家庭健康智慧管理新模式,在智能穿戴设备与AI智能体慢病全周期管理、慢性病运动处方、便携式心电心音同步检测等多项技术上达到国内领先水平。同时,作为全省全科医师培养的核心基地,科室积极推进科研协作、师资培训和社区义诊活动,推动优质医疗资源下沉基层,不断提升服务能级,充分彰显了湘雅三医院全科医学科作为首批湖南省重点专科和区域标杆学科的实力与担当。

一审:姚晨姣    二审: 宋楚乔     三审:彭景舆
分享到:
预约挂号:0731-88618576、88618577   急救电话:0731-88618120

医院地址:湖南省长沙市河西岳麓区桐梓坡路138号 中南大学湘雅三医院 版权所有

湘教QS3-200505-000574 备案序号:湘ICP备05001139号 今日访问人数:170560 总访问人数:507593745

技术支持:长沙网站建设-国捷人工智能