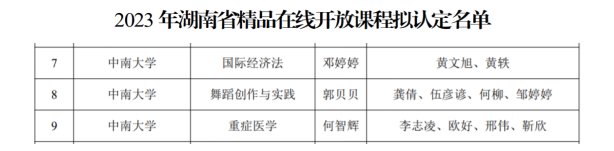
6月20日,湖南省教育厅发布了2023年湖南省普通高等学校精品在线开放课程评审结果,经组织申报、专家评审,中南大学共有3门课程获得认定。其中由医院急危重症教研室主任、重症医学科主任何智辉教授牵头主讲的《重症医学》线上课程作为中南大学医疗口唯一课程获得认定,所有认定课程将全部统一接入“湖南高等教育智慧教育平台”。
为坚定推进国家教育数字化战略行动,进一步推动在线开放课程建设、应用与共享,打造在线“金课”,提高本科教育人才培养质量,今年省教育厅启动省级精品在线开放课程申报工作。省教育厅组织专家围绕“教学目标、课程团队、教学设计、课程内容、教学活动与教师指导、应用效果与影响”等多维度进行综合评审,最终遴选认定34所高校100门省级精品在线开放课程。何智辉教授高度重视本次省级精品在线开放课程申报工作,积极组织参评,参评课程《重症医学》课程由教学经验丰富的何智辉教授团队讲授,经过多个教学周期的持续建设,教学设计完善,课程内容丰富,育人成效扎实。该课程经二级单位推荐、相关负责部门形式审查、专家网评、会评等层层测评,最终成为中南大学医口唯一获评项目。
重症医学科将以省级精品在线开放课程申报与认定为契机,主动适应教育数字化新形势,大力推进在线课程改革创新,全面提升教学质量,也将为医院和社会培养更多具有良好职业道德素养、重症医学知识的重症医学专业人才,并扩大医院重症医学科在业界的影响力,助力学科发展再添新彩。
[上一篇] 外科学教研室组织宿舍走访 促进师生交流...
[下一篇] 放射科住培基地为2020级学员举办结业仪式...
人民网 | 新华网 | 中华人民共和国国家卫生健康委员会 | 中华人民共和国教育部 | 湖南省政府 | 红网 | 湖南省卫生健康委员会 | 湖南省教育厅 | 中南大学 | 湘雅医学院 | 湘雅医院 | 湘雅二医院 | 协和医院 | 华西医院 | 西京医院 | 瑞金医院 | 复旦中山医院 | 武汉同济医院 | 中山医院
医院地址:湖南省长沙市河西岳麓区桐梓坡路138号 中南大学湘雅三医院 版权所有
湘教QS3-200505-000574 备案序号:湘ICP备05001139号 今日访问人数:212843 总访问人数:587770234